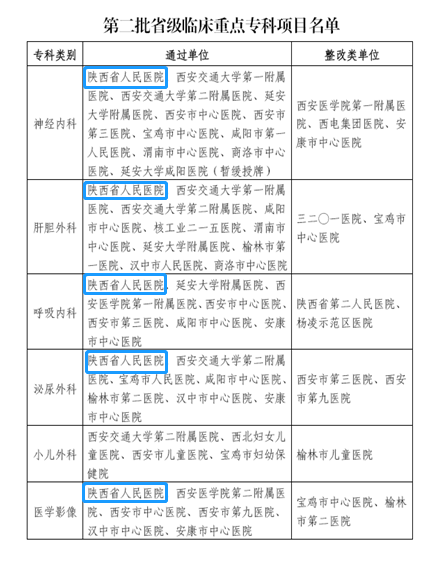
9月7日,根据省卫生健康委《关于公布第二批省级临床重点专科名单的通知》(陕卫办医函〔2023〕264号)文件,经过为期3年的建设,五楼自拍
神经内科、肝胆外科、呼吸内科、泌尿外科、医学影像科顺利通过省级专家考核评审,被正式确立为陕西省第二批省级临床重点专科。
在省级临床重点专科建设过程中,按照《陕西省临床重点专科建设项目工作方案》及陕西省卫生健康委员会工作要求,五楼自拍
第二批省级临床重点专科在省级财政专项经费和医院配套经费的支持下,经过3年的建设周期,于8月22日进行了省级专家评审。在学科建设办公室组织下,各学科细致准备答辩材料,经过院内预答辩、省级专家线上答辩审核,最终全部顺利通过终期评审。
学科建设工作是医院高质量发展的重要抓手。通过省级临床重点专科建设,将对相关优势学科进一步加强人才队伍建设、设备配置、新技术及新项目的支持力度,发挥重点专科的带动与示范作用。在院领导的大力支持下,学科建设办公室将对标对表,持续对第三批、第四批省级临床重点专科建设项目加强督导,要求各学科带头人要端正思想,提高认识,严格按照省级临床重点专科建设项目的要求做好预算、用好资金,搞好建设,推进省级临床重点专科高质量建设发展。

